Přídavné topení X nezávislé topení - jak na to - návod

Přídavné topení X nezávislé topení - jak na to - návod

Nový příspěvekod Mad_Boxs » 29 srp 2012, 13:00

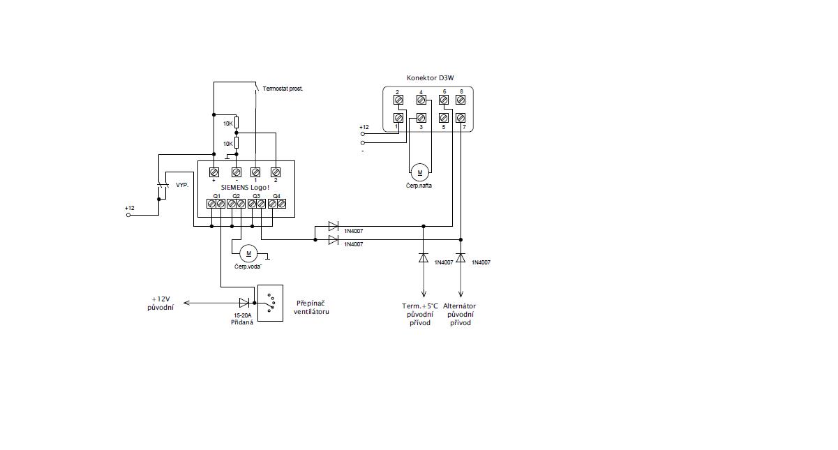
Ahoj, tak jsem si trochu pohrál s zapojením na mé T4 s topením D3W. Můžete to brát jako návod, kterak si udělat nezávislé topení do své krabičky.
V originálním zapojení to funguje tak, že je topení automaticky spouštěné termostatem při teplotě nižší +5stC, který je umístěný pod předním nárazníkem a druhý signál pro spuštění je z alternátoru, tj signalizace pro topení o nastartovaném motoru.
Pokud tyto signály dokážeme nasimulovat, tak se topení rozeběhne viz. přiložený obrázek zapojení.
Já jsem si zvolil k řízení jednoduché PLC, jelikož tam mám naprogramované časové průběhy pro start topení, doběh a hlídání palubní sítě, abych nevytloukl baterii.

Pro funkci nezávislého topení je potřeba ještě přidat čerpadlo na vodu.
Jelikož jsem nechtěl ohřívat motor při funkci nezávislého topení, tak mám ještě přidaný třícestný ventil, řízený podtlakem, použitý z ovládání topení OPEL (Vectra, Astra...). Jelikož je řízený podtlakem, tak pokud motor je v klidu, tak tento ventil mi zavírá vodní okruh do motoru a tím to topí jen do výměníků, pokud nastartuju, tak se to podtlakem (v hadičkách podtlakové regulace) samo přepne a funkce je v původním stavu.

Výstupy z PLC Siemens LOGO! - Q1 relé spínací - vnitřní ventilátor - spožděný rozeběh a spožděný doběh
Q2 relé spínací - přidané oběhové čerpadlo - spožděný doběh
Q3 relé spínací - spuštění topení
Ostatní diody v zapojení jsou nutné z důvodu, aby se to celé "nehádalo" s původní palubní instalací.

Snad to někomu pomůže.
Přílohy
1251577411_596_FT111764_06082009314.jpg
třícestný ventil Opel - ilustrační foto
schéma zapojení.JPG
Schéma zapojení elektro
T4 2.5 TDi
Mad_Boxs
 
Příspěvky: 39
Registrován: 19 dub 2012, 14:43

Re: Přídavné topení X nezávislé topení - jak na to - návod

Nový příspěvekod havran555 » 17 říj 2012, 15:14

Zdravím, jsi velice šikovný mekánik, chtěl bych na svém autě to samé ale netroufám si ,mám sharan a na něm d3w myslíš že by byla možná spolupráce? Podrobnosti domluvíme na havran555@seznam.cz, nebo 733469828- stačí sms zavolám.
havran555
 
Příspěvky: 1
Registrován: 17 říj 2012, 15:04

Re: Přídavné topení X nezávislé topení - jak na to - návod

Nový příspěvekod Mad_Boxs » 17 říj 2012, 21:06

Ahoj, neživím se touto činností, ale pokud budu moci poradit, tak klidně. Nemám s tím problém.
T4 2.5 TDi
Mad_Boxs
 
Příspěvky: 39
Registrován: 19 dub 2012, 14:43

Re: Přídavné topení X nezávislé topení - jak na to - návod

Nový příspěvekod pichal » 10 úno 2013, 14:33

ahoj,
me by zajimalo, jestli mas to Logo nekde videt, nebo jestli si ho schoval? kam? A jeste jaky si nastavil hodnoty zpozdeni na vetraku a na cerpadlu. A posledni vecicka, kde ti drzi to pridany cerpadlo? Mas ho pred bufikem?
Dekuju ti mockrat za rady.
Pavel
pichal
 
Příspěvky: 9
Registrován: 04 čer 2012, 13:41

Re: Přídavné topení X nezávislé topení - jak na to - návod

Nový příspěvekod Mad_Boxs » 10 úno 2013, 18:44

Ahoj, Logo je schované pod krytem, pod ovladačem topení, je tam na něj místa, že by se tam vešly tři. Čerpadlo visí na hadicích, přímo na spodní vstup do ebru, jen jsem to vše stáhnul el. stahovací páskou.
Ty časy jsem nastavil podle citu, na vnitřní větrák jsou asi 4 minuty.
T4 2.5 TDi
Mad_Boxs
 
Příspěvky: 39
Registrován: 19 dub 2012, 14:43

Re: Přídavné topení X nezávislé topení - jak na to - návod

Nový příspěvekod pichal » 10 úno 2013, 22:10

ok,
da se na tom pcl nejak pohodlne(rychle) nastavit, ze to chci treba zapnout zitra v 6rano atd? Nebo to mas jen na tvrdo vypinacem bezi-nebezi a programovani nevyuzivas? Me to laka prave z duvodu si rano zatopit a ohrat motor, jelikoz dojizdim kousek a aute se nestihne ohrat. Tak bych mu vzdy pred jizdou dopral saunu.
Diky Pavel
pichal
 
Příspěvky: 9
Registrován: 04 čer 2012, 13:41

Re: Přídavné topení X nezávislé topení - jak na to - návod

Nový příspěvekod Mad_Boxs » 11 úno 2013, 06:40

Mám to jen na vypínač, kterým zapínám celkově napájení. Nachystané na dálkové ovládání a taky to celé vypnu, i s tím PLC. Sice má minimální odběr, ale i malý odběr z aku je odběr.
Na tom schémátku to je ten dvojitý spínač.
T4 2.5 TDi
Mad_Boxs
 
Příspěvky: 39
Registrován: 19 dub 2012, 14:43

Re: Přídavné topení X nezávislé topení - jak na to - návod

Nový příspěvekod pichal » 11 úno 2013, 11:27

diky za odpoved,
jeste prosim, jaky Logo tam mas? to s displejem nebo bez, jetli bych mohl poprosit o odkaz a to je vsechno. Vrhnu se na to, jeste jednou diky. Jo malem bych zapomel, to pcl ma rj45 nebo nejaky jiny rozhrani rs atd? diky moc.
Pavel
pichal
 
Příspěvky: 9
Registrován: 04 čer 2012, 13:41

Re: Přídavné topení X nezávislé topení - jak na to - návod

Nový příspěvekod Mad_Boxs » 11 úno 2013, 20:45

To rozhraní - je to Siemens a ti mají všechno svoje. Jelikož jsem na Logu vyrostl před mnoha lety a nabídnula se mi výhodná koupě, tak jsem do něj šel. Potřebuje svůj extra kabel. Momentálně ho nevlastním, tak jsem si soft napípal přes klávesnici a display.
T4 2.5 TDi
Mad_Boxs
 
Příspěvky: 39
Registrován: 19 dub 2012, 14:43

Re: Přídavné topení X nezávislé topení - jak na to - návod

Nový příspěvekod pichal » 11 úno 2013, 22:13

OK,
uz jsem pohledal.
Diky za informace.
Pavel
pichal
 
Příspěvky: 9
Registrován: 04 čer 2012, 13:41

Re: Přídavné topení X nezávislé topení - jak na to - návod

Nový příspěvekod pichal » 14 úno 2013, 12:00

Ahoj,
jeste-nevadi tem hadicim, ze tam visi to cerpao??
Nemelo by to bejt na nejakym "drzaku"? Tys to stahnul paskou? Nemel bys pls. fotku?
Diky Pavel
pichal
 
Příspěvky: 9
Registrován: 04 čer 2012, 13:41

Re: Přídavné topení X nezávislé topení - jak na to - návod

Nový příspěvekod Mad_Boxs » 16 úno 2013, 14:01

Ahoj, já to čerpadlo přitáhnul páskou k těm všem hadicím. Takže je z toho všeho svazek hadic s čerpadlem. žádný extra držák se nekonal a navíc to čerpadlo běží neslyšně. Fotku bohužel, není se tam jak dostat a teď to rozdělávat nebudu.
T4 2.5 TDi
Mad_Boxs
 
Příspěvky: 39
Registrován: 19 dub 2012, 14:43

Re: Přídavné topení X nezávislé topení - jak na to - návod

Nový příspěvekod pichal » 18 úno 2013, 10:51

Ok,
takze tomu cerpadlu je vicemene jedno v jaky poloze pracuje?
Diky za odpoved.(snad uz posledni :-)
Pavel
pichal
 
Příspěvky: 9
Registrován: 04 čer 2012, 13:41

Re: Přídavné topení X nezávislé topení - jak na to - návod

Nový příspěvekod Mad_Boxs » 06 bře 2013, 19:50

Ano, je to fuck.
T4 2.5 TDi
Mad_Boxs
 
Příspěvky: 39
Registrován: 19 dub 2012, 14:43


Zpět na T4

Kdo je online

Uživatelé procházející toto fórum: Žádní registrovaní uživatelé a 10 návštevníků

cron